stm32f103 과 다르게 CUBE-IDE 로 코드 수정없이 바로 된다.

포트 PA11, PA12

클럭 48M

디바이스 선택

버추얼 포트 선택
500ms 마다 전송
/* USER CODE BEGIN Includes */
#include <stdio.h>
#include "usbd_cdc_if.h"
/* USER CODE END Includes */
CDC_Transmit_FS("abcd\r\n", 6);
HAL_Delay(500);

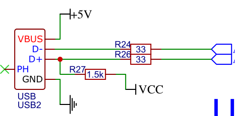
stm32F4는 풀업 저항이 내장되어 필요없음. R27

직렬저항 은 0옴으로 적용.
D+와 D- 차동배선으로 적용.
# 초반에 USB 인식 실패되어 확인해보니 D+, D- 가 서로 바뀌어 배선됨.. PA12를 D-, PA11을 D+에 연결함 ㅎㅎ

an4879-usb-hardware-and-pcb-guidelines-using-stm32-mcus-stmicroelectronics.pdf
0.51MB
'Firmware > STM32' 카테고리의 다른 글
| No section matches selector - no section to be FIRST/LAST. (0) | 2023.05.19 |
|---|---|
| Cube IDE 에 OpenOCD 연결. / stm32 blue pill (0) | 2023.03.19 |
| stm32f103 Virtual COM port (USB CDC) / CAN bus (0) | 2023.03.12 |
| stm32 SDIO SD 카드 테스트 / FR_NOT_READY (0) | 2023.01.15 |
| 큐브 모니터 사용법 STM32CubeMonitor (0) | 2022.06.16 |