목적
can 수신데이터 SD 카드 저장 용도
테스트 해보니 고속으로 들어오는 CAN데이터를 실시간으로 SD 카드 저장이 어렵다.
일정 데이터를 Ram 버퍼 저장하고 CAN 데이터 들어오지 않는 타이밍에 SD 카드에 저장 하면 될것 같으나
이건 해당 프로토콜을 알아야 가능하기 때문에 범용적으로 사용 불가.
방법은 SD 카드 저장 속도를 올려야 하는데 SPI방식이 아닌 SDIO 4bit / 8bit 인터페이스로 변경하면 될듯하지만,
현재 보류 중...시중에 ESP32 보드중에 SD카드가 SDIO로 연결된게 없는 것 같음...
그냥 STM32 에 SDIO로 연결해서 테스트 해볼까 생각중..
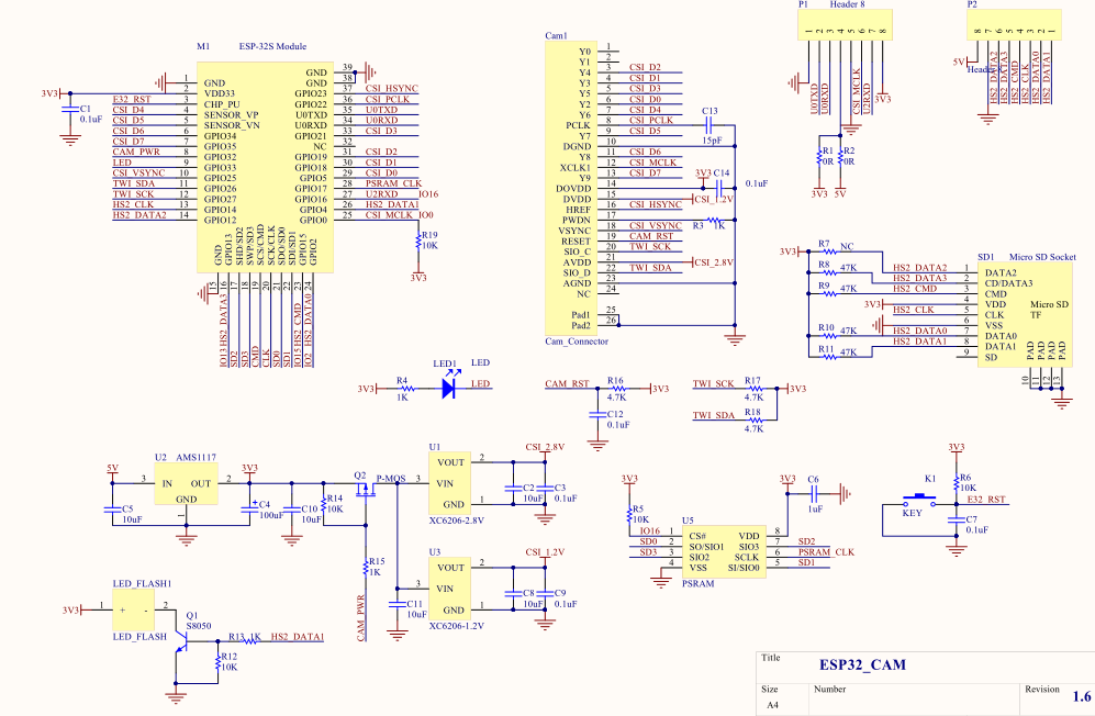
회로도
psram 이 추가되어 램이 많고, 여기에 SD 카드 있어서 CAN 연결후 저장 하기 좋음.
다운로드

기존 D1-Mini 보드로 연결 후 다운하면 자동으로 reset 후 IO0 해제 해줌.
CAN 연결

| d2 mini | esp32 cam | 기타 |
| TX | U0T(회색) | |
| RX | U0R(흰색) | |
| RST | RST(별도 라인 -노란색) | |
| D3(IO0) | IO-0 (녹색) | |
| VCC 5V | 5V (파란색) | |
| G | GND (검은색) | |
| CAN 모듈 연결 | ||
| CAN-RX | IO-16 | |
| CAN-TX | IO-0 (동시 연결) | |
| 3.3V | 3.3V | |
| GND | GND | |
| 내부 마이크로 SD | ||
| CD/DATA3(CS) | IO-13 | |
| CMD(MOSI) | IO-15 | |
| CLK | IO-14 | |
| DATA0(MISO) | IO-2 | |
| 기타 | ||
| LED | IO-33 | |
| CAM-LED | IO-4 | |
| CAM-POWER | IO-32 | |

테스트 코드
CAN, SD-카드 테스트 별도로..
esp32can_basic_001_esp32_cam.ino
0.01MB
SD_Test_esp32_cam.ino
0.01MB
